UDP(User Datagram Protocol)
TCP가 신뢰성에 기반을 둔 전송 계층 프로토콜이라면 UDP는 빠른 데이터 전송 위주의 프로토콜입니다. 속도를 떨어뜨리는 요소를 없애 TCP처럼 각종 흐름제어, 오류제어, 혼잡 제어를 하지 않습니다. 따라서 UDP는 비신뢰성(Unreliable) 프로토콜입니다.
이 UDP 프로토콜, 저와 같은 세대시라면 어디서 많이 보셨죠? 저는 뮤컨을 위해서 스타크래프트의 UDP는 필수였습니다. 이렇게 데이터는 그다지 중요하지 않으면서 속도가 빠른 데이터 전송이 필요할때 UDP를 사용합니다.

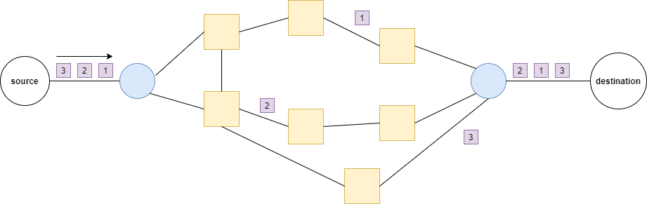
데이터 전송과정을 보게 되면 이렇습니다.
만일 송신에서 데이터를 1, 2, 3 순으로 전송했다고 할때 네트워크의 사용량에 따라 어떤 데이터그램은 늦게 도착할 수 있습니다. 3번 데이터그램이 가장 좋은 경로를 타고 와서 먼저 도착하게 됩니다. 그 이후에는 1번 데이터그램이 도착하겠네요. 마지막으로 가장 부하가 많은 경로를 타고 들어온 2번 데이터그램이 도착합니다.
결국 수신자는 3, 1, 2 데이터그램 순으로 전달받게 됩니다. 연결과정 자체를 갖지 않기 때문에 데이터의 순서를 보장하지 않습니다.

헤더 정보(UDP Header)
빠른 전송을 요구할때 쓰이는 UDP는 헤더의 구조가 너무나 간단합니다. 헤더는 단 4가지 정보만 존재합니다.

너무 간단합니다.
- Source Port : 송신지의 Port 번호입니다.
- Destination Port : 목적지의 Port 번호입니다.
- Total Length : 헤더를 포함한 전체 데이터그램의 크기를 의미하는 필드입니다.
- Checksum : 데이터그램의 오류를 확인하기 위한 필드입니다.
UDP 특징
UDP의 특징을 요약하면 다음과 같습니다.
1) TCP와 같이 연결을 성립하는 3-way-handshake와 같은 과정이 없습니다. 따라서 비연결형인 특징을 갖습니다. 연결을 확립하는 TCP는 회선을 연결한듯 정확한 연결을 요구하므로 가상회선 방식이라 하며 UDP는 그런 과정없이 데이터를 쪼개 보내므로 데이터그램 방식이라 합니다.
2) 따라서 데이터의 순서, 유실을 보장하지 않고, 데이터 수신 실패시 재전송을 요구하지 않습니다. 데이터를 수신할때 순서가 뒤바뀔 수도 있습니다. 이는 곧 비신뢰성을 의미합니다.
3) 데이터를 일방적으로 수신받기 때문에 속도가 매우 빠릅니다.
4) 데이터의 checksum으로 최소한의 오류만을 검출합니다. 그러니까 받는 데이터는 검사를 하지만 유실된 데이터는 모른다는 것이지요.
'컴퓨터 > 네트워크' 카테고리의 다른 글
| [네트워크/보안] IPSec 개념과 원리, 특징 1 (1) | 2020.06.27 |
|---|---|
| [네트워크/보안] TLS(SSL) 개념과 기본 동작 원리 (5) | 2020.06.23 |
| [네트워크] TCP(Transmission Control Protocol) 개념과 3-way handshake,4-way-handshake (0) | 2020.02.29 |
| [네트워크] IP 클래스와 서브넷마스크, 서브넷마스크 계산방법 (7) | 2019.03.18 |
| [네트워크] TCP/IP 계층 기본 개념(네트워크 계층, 인터넷 계층, 전송계층, 응용계층) (0) | 2019.03.16 |